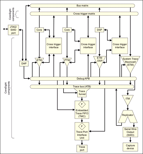
Coresight Components Implementation Guide . For more information on coresight technology, see the coresight. Web this document contains information that is specific to the coresight components. See the following documents for other relevant. Web this section describes the coresight components. Coresight technology system design guide. A library of modular components and interconnects. Architected discovery and identification methods to. Web the coresight architecture includes some rules which restrict the system topology. Web read this chapter for a description of th e coresight components available and for information of how to combine.
from www.keil.com
See the following documents for other relevant. Web this section describes the coresight components. For more information on coresight technology, see the coresight. A library of modular components and interconnects. Web read this chapter for a description of th e coresight components available and for information of how to combine. Architected discovery and identification methods to. Coresight technology system design guide. Web the coresight architecture includes some rules which restrict the system topology. Web this document contains information that is specific to the coresight components.
ULINKpro User's Guide CoreSight Technology
Coresight Components Implementation Guide Web this document contains information that is specific to the coresight components. Architected discovery and identification methods to. For more information on coresight technology, see the coresight. Web this section describes the coresight components. A library of modular components and interconnects. Web this document contains information that is specific to the coresight components. Web the coresight architecture includes some rules which restrict the system topology. See the following documents for other relevant. Web read this chapter for a description of th e coresight components available and for information of how to combine. Coresight technology system design guide.
From www.techno-pm.com
Implementation Plan Speed Up Project Planning With An Implementation Coresight Components Implementation Guide Coresight technology system design guide. Web this section describes the coresight components. Web read this chapter for a description of th e coresight components available and for information of how to combine. Architected discovery and identification methods to. For more information on coresight technology, see the coresight. Web the coresight architecture includes some rules which restrict the system topology. See. Coresight Components Implementation Guide.
From www.gopuff.com
Defining the Instant Needs Market A New Study by Coresight Research Coresight Components Implementation Guide Architected discovery and identification methods to. See the following documents for other relevant. A library of modular components and interconnects. Coresight technology system design guide. Web this document contains information that is specific to the coresight components. Web the coresight architecture includes some rules which restrict the system topology. Web this section describes the coresight components. Web read this chapter. Coresight Components Implementation Guide.
From blog.csdn.net
Coresight HW Assisted Tracing on ARMCSDN博客 Coresight Components Implementation Guide Web this section describes the coresight components. Web read this chapter for a description of th e coresight components available and for information of how to combine. A library of modular components and interconnects. Coresight technology system design guide. For more information on coresight technology, see the coresight. Architected discovery and identification methods to. Web the coresight architecture includes some. Coresight Components Implementation Guide.
From www.researchgate.net
ARM CoreSight Architecture that illustrates how the ARM Core, RAM, ETM Coresight Components Implementation Guide A library of modular components and interconnects. Architected discovery and identification methods to. Coresight technology system design guide. Web read this chapter for a description of th e coresight components available and for information of how to combine. Web the coresight architecture includes some rules which restrict the system topology. Web this section describes the coresight components. See the following. Coresight Components Implementation Guide.
From developer.arm.com
CoreSight Components Arm Developer Coresight Components Implementation Guide Web read this chapter for a description of th e coresight components available and for information of how to combine. Architected discovery and identification methods to. For more information on coresight technology, see the coresight. See the following documents for other relevant. Web the coresight architecture includes some rules which restrict the system topology. A library of modular components and. Coresight Components Implementation Guide.
From www.cnblogs.com
arm coresight介绍及trace32配置 zephyr 博客园 Coresight Components Implementation Guide Architected discovery and identification methods to. Web this document contains information that is specific to the coresight components. See the following documents for other relevant. A library of modular components and interconnects. For more information on coresight technology, see the coresight. Web this section describes the coresight components. Web the coresight architecture includes some rules which restrict the system topology.. Coresight Components Implementation Guide.
From www.arm.com
CoreSight Debug Trace Arm Coresight Components Implementation Guide Web read this chapter for a description of th e coresight components available and for information of how to combine. Web this document contains information that is specific to the coresight components. See the following documents for other relevant. Coresight technology system design guide. Web the coresight architecture includes some rules which restrict the system topology. For more information on. Coresight Components Implementation Guide.
From coresight.com
Coresight Research’s EnCORE Framework for Sustainability in Retail Coresight Components Implementation Guide Architected discovery and identification methods to. Coresight technology system design guide. A library of modular components and interconnects. Web the coresight architecture includes some rules which restrict the system topology. For more information on coresight technology, see the coresight. Web this document contains information that is specific to the coresight components. Web this section describes the coresight components. See the. Coresight Components Implementation Guide.
From www.usemotion.com
What is an Implementation Plan, and How Do You Create One? Motion Coresight Components Implementation Guide Web this document contains information that is specific to the coresight components. Web read this chapter for a description of th e coresight components available and for information of how to combine. See the following documents for other relevant. A library of modular components and interconnects. For more information on coresight technology, see the coresight. Architected discovery and identification methods. Coresight Components Implementation Guide.
From www.asset-intertech.com
Debugging with ARM CoreSight Part 1 ASSET InterTech Coresight Components Implementation Guide Web read this chapter for a description of th e coresight components available and for information of how to combine. Web the coresight architecture includes some rules which restrict the system topology. For more information on coresight technology, see the coresight. Web this document contains information that is specific to the coresight components. See the following documents for other relevant.. Coresight Components Implementation Guide.
From www.cnblogs.com
arm coresight介绍及trace32配置 zephyr 博客园 Coresight Components Implementation Guide Web the coresight architecture includes some rules which restrict the system topology. Architected discovery and identification methods to. Coresight technology system design guide. Web this section describes the coresight components. Web this document contains information that is specific to the coresight components. Web read this chapter for a description of th e coresight components available and for information of how. Coresight Components Implementation Guide.
From www.cnblogs.com
CoreSight(一) dahere 博客园 Coresight Components Implementation Guide Web read this chapter for a description of th e coresight components available and for information of how to combine. Coresight technology system design guide. For more information on coresight technology, see the coresight. A library of modular components and interconnects. See the following documents for other relevant. Web this document contains information that is specific to the coresight components.. Coresight Components Implementation Guide.
From coresight.com
Coresight Bites Coresight Research’s CORE Framework for AI in Retail Coresight Components Implementation Guide See the following documents for other relevant. Web this document contains information that is specific to the coresight components. Web the coresight architecture includes some rules which restrict the system topology. Web this section describes the coresight components. For more information on coresight technology, see the coresight. Coresight technology system design guide. Architected discovery and identification methods to. A library. Coresight Components Implementation Guide.
From community.arm.com
How to debug Arm CoreSight basics (Part 2) Architectures and Coresight Components Implementation Guide For more information on coresight technology, see the coresight. Web the coresight architecture includes some rules which restrict the system topology. Web this section describes the coresight components. Web this document contains information that is specific to the coresight components. Coresight technology system design guide. A library of modular components and interconnects. Web read this chapter for a description of. Coresight Components Implementation Guide.
From icomod.com
[i09] The ISO26262 Concept Phase visualized Structuring the first Coresight Components Implementation Guide Web this section describes the coresight components. Web read this chapter for a description of th e coresight components available and for information of how to combine. Web the coresight architecture includes some rules which restrict the system topology. Coresight technology system design guide. See the following documents for other relevant. Architected discovery and identification methods to. Web this document. Coresight Components Implementation Guide.
From www.lujun.org.cn
coresight(七)coresight的两大功能 骏的世界 Coresight Components Implementation Guide Coresight technology system design guide. A library of modular components and interconnects. Architected discovery and identification methods to. Web read this chapter for a description of th e coresight components available and for information of how to combine. See the following documents for other relevant. For more information on coresight technology, see the coresight. Web this document contains information that. Coresight Components Implementation Guide.
From pecb.com
ISO 9001 Implementation A StepbyStep Guide PECB Coresight Components Implementation Guide Coresight technology system design guide. Web read this chapter for a description of th e coresight components available and for information of how to combine. For more information on coresight technology, see the coresight. Web this section describes the coresight components. Web the coresight architecture includes some rules which restrict the system topology. See the following documents for other relevant.. Coresight Components Implementation Guide.
From www.aemtutorial.info
Adobe Experience Manager Tutorials Modern AEM Component Implementation Coresight Components Implementation Guide For more information on coresight technology, see the coresight. Architected discovery and identification methods to. A library of modular components and interconnects. See the following documents for other relevant. Web this section describes the coresight components. Web this document contains information that is specific to the coresight components. Web read this chapter for a description of th e coresight components. Coresight Components Implementation Guide.